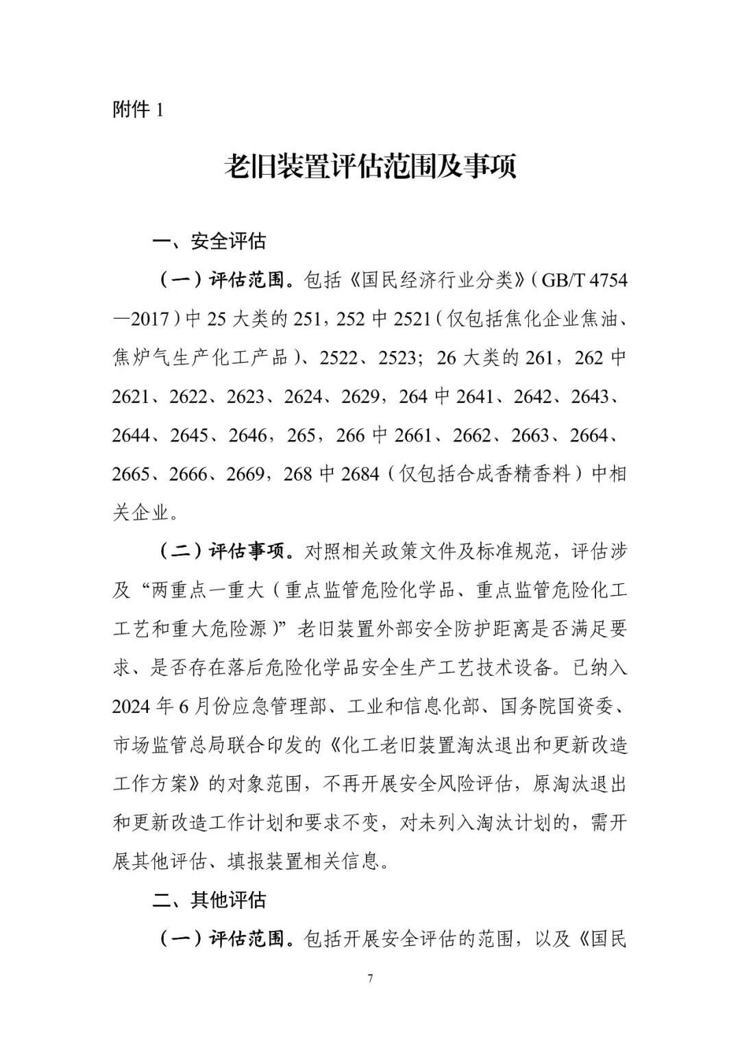
工业和信息化部等七部门关于印发《加力推进石化化工行业老旧装置更新改造行动方案(2026—2029年)》的通知
工信部联原〔2026〕72号
各省、自治区、直辖市及新疆生产建设兵团工业和信息化、发展改革委、生态环境、应急管理、市场监管主管部门,中国人民银行上海总部,各省、自治区、直辖市分行,有关金融机构,有关中央企业:
为加快推进石化化工行业老旧装置更新改造,提升本质安全水平,促进行业高端化、智能化、绿色化、融合化优化升级,我们组织编制了《加力推进石化化工行业老旧装置更新改造行动方案(2026—2029年)》。现印发给你们,请按要求做好相关工作。
工业和信息化部
国家发展改革委
生态环境部
应急管理部
中国人民银行
国务院国资委
市场监管总局
2026年3月11日
以下为
《加力推进石化化工行业老旧装置更新改造行动方案(2026—2029年)》
全文
↓↓↓






