近年来,在就业政策方面,陕西省不断完善体制机制,创新政策措施,有力促进高校毕业生就业创业。

在支持就业见习方面,鼓励各类用人单位积极吸纳高校毕业生参加就业见习活动,提升就业能力,并按规定享受见习补贴。见习单位接收毕业生见习且留用率不低于50%,按规定给予见习单位每人2000元的一次性留用补贴。同时,鼓励各地将具有一定规模且能引导、示范和带动当地见习工作的单位认定为见习示范基地,并给予一次性奖励金。
在支持创业创新方面,把建立“市场主体建设+市场运营+政府支持+创业者”的创业孵化模式作为创业服务市场化改革的突破口,在就业补助资金中设立创业孵化项目补贴,鼓励各类市场主体创建创业孵化基地(园区),为大学生等群体提供创业服务,并按孵化成功创业实体个数和带动就业人数进行核算,给予一定奖补资金;对毕业年度自主创业的高校毕业生给予不超过2年社会保险补贴的基础上,若创业失败再延续1年期限社会保险补贴。进一步减轻大学生创业负担,营造鼓励创业创新、宽容失败的社会氛围;设立“陕西省高校毕业生创业基金”,对有创业意愿的高校毕业生、留学归国人员及高校在校硕士及博士生,按规定提供个贷不超过10万元、联合贷款不超过50万元的无息贷款;毕业年度高校毕业生和就业困难高校毕业生成功创业可享受3000元的一次性创业补贴。
一、在校期间就业创业扶持
1.免费参加高校举办的校园招聘会。
2.毕业年度内其家庭享受低保、残疾、已获得国家助学贷款的高校毕业生,可按规定享受求职创业补贴。
3.参加高校组织开展的就业、创业指导进校园活动,听取就业创业政策宣讲和指导。
4.毕业学年高校毕业生自愿参加职业技能培训,可按规定享受职业培训补贴。
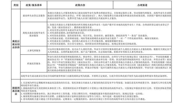
二、离校后就业创业扶持
1.办理求职登记或失业登记手续,发放《就业创业证》,摸清就业服务需求。
2.对实名登记的所有未就业毕业生,提供针对性职业指导。
3.对有求职意愿的,及时提供就业信息。
4.对有创业意愿的,提供政策咨询、项目开发、创业培训、融资服务、跟踪扶持等“一条龙”创业服务。
5.向零就业家庭、经济困难家庭、残疾等就业困难的未就业毕业生提供“一对一”个性化就业帮扶,确保实现就业。
6.对有就业见习意愿的,及时纳入就业见习工作对象范围,确保能够随时参加。
7.对有培训意愿的,结合其专业特点,组织职业培训和技能鉴定,按规定落实相关补贴政策。
三、鼓励高校毕业生到基层就业
1.以县域为单位定期梳理岗位信息,加强信息发布和政策引导,鼓励用人单位优先吸纳高校毕业生就业。
2.鼓励高校毕业生到贫困村从事扶贫工作,并按规定申报扶贫项目支持、享受扶贫贴息贷款等扶贫开发政策。
3.对招聘到乡镇事业单位、执行事业单位工资待遇,并签订聘用合同、明确最低服务年限的高校毕业生,按规定发放一定补贴。
4.继续统筹实施基层事业单位招聘、志愿服务西部计划和农技特岗计划等专门项目,每年选派一批高校毕业生到基层服务。
5.省市两级机关建立遴选工作常态化机制,定期拿出一定数量的职位,面向具有基层工作经历的高校毕业生公务员进行公开遴选。
四、鼓励企业吸纳高校毕业生就业
1.小微企业招收登记失业高校毕业生,可按规定享受财政部门全额贴息的创业担保贷款。
2.企业组织在职职工参加新型学徒制培训和技师培训,可按规定享受培训补贴。
3.企业新招用毕业年度高校毕业生,可按规定享受社会保险补贴。
4.鼓励各类用人单位积极吸纳大学生参加就业见习活动,提升就业能力,并按规定享受就业见习补贴。
5.企业当年新招用符合条件高校毕业生等人员,可按规定享受税收优惠政策。
五、鼓励高校毕业生灵活就业
1.离校2年内实现灵活就业、或毕业年度自主创业的高校毕业生,可按规定享受社会保险补贴。
2.符合条件大学生自主创办社会服务机构,可向县级登记管理机关申请直接登记,受理机关应减免开办资金,优先安排创业实训。
3.高校毕业生到中小企业就业,在专业技术职称评定、科研成果或荣誉称号申报等方面,享受与国有企事业单位同类人员同等待遇。
六、鼓励高校毕业生自主创业
1.高校毕业生自主创业,可享受公共就业人才服务机构提供的各项创业扶持服务。
2.毕业学年高校毕业生参加创业培训,可按规定享受创业培训补贴。
3.有创业意愿的高校毕业生,可按规定申请创业担保贷款,并享受财政贴息。
4.在我省创业的高校毕业生可按规定享受无息高校毕业生创业基金贷款。
5.毕业年度高校毕业生和就业困难高校毕业生成功创业可享受3000元的一次性创业补贴。
6.自主创业失败的高校毕业生,其享受社会保险补贴距补贴期满不足1年或超过补贴期限的,可再享受1年期限的社会保险补贴。
7.高校毕业生在人社部门认定的创业孵化基地申请入驻,可享受创业孵化基地提供的一系列免费的或低成本的综合性“一站式”创业服务。
8.自主创业的高校毕业生可按规定享受税费减免政策。











